
Treatment
Acute (<48 hours), symptomatic (lethargy, coma, seizures, etc.)
- Most common causes of acute hyponatremia:
- Acute psychogenic polydipsia
- MDMA
- Hypotonic fluid administration (including repletion during surgery or by endurance athletes)
- Goal is to rapidly correct sodium using 3% normal saline
- 1-2 mL/kg/hr
Acute (<48 hours), asymptomatic
- Goal is to correct sodium at a steady rate, can raise it more quickly than chronic hyponatremia (if positive the hyponatremia is acute), as the brain has not had time to adapt
- Can use 3% normal saline or more conservative strategies listed below based on the severity of the hyponatremia
Chronic (>48 hours), symptomatic
- Goal is to rapidly correct sodium using 3% saline
Chronic (>48 hours), asymptomatic
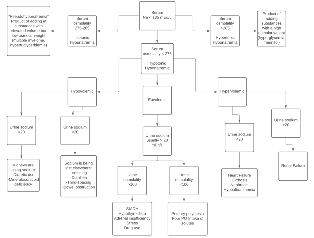
- Hypovolemic hyponatremia: Stop offending agents (i.e. hydrochlorothiazide), and administer gentle isotonic saline
- Euvolemic hyponatremia: Restrict fluids
- Hypervolemic hyponatremia: Restrict fluids and sodium, diurese (NOT with thiazide diuretics, as these medications can cause/exacerbate hyponatremia)
- Rapid overcorrection of hyponatremia may lead to Osmotic Demyelination Syndrome (ODS, formerly Central Pontine Myelinolysis). Patients with alcohol use disorder, hypokalemia, malnourishment, or liver disease are at higher risk of ODS.
- General goal is to raise serum sodium 4-6 mEq/L (maximum of 8 mEq/L) over 24 hours (10-12 mEq/L over 24 hours may be acceptable in low-risk patients) (1). Patients with hypovolemic hyponatremia, thiazide-induced hyponatremia, and adrenal insufficiency are at high risk for rapid correction. If utilizing hypertonic saline therapy, desmopressin (DDAVP) can be considered as an adjunct to prevent overcorrection in these patients.
- If sodium is correcting too rapidly, can consider relowering (especially in patients with initial sodium level < 120 mEq/L. Desmopressin and D5W can be administered to re-lower the serum sodium level
References
- Sterns, R. H., Rondon-Berrios, H., Adrogué, H. J., Berl, T., Burst, V., Cohen, D. M., Christ-Crain, M., Cuesta, M., Decaux, G., Emmett, M., Garrahy, A., Gankam-Kengne, F., Hix, J. K., Hoorn, E. J., Kamel, K. S., Madias, N. E., Peri, A., Refardt, J., Rosner, M. H., … Verbalis, J. G. (2023). Treatment guidelines for hyponatremia. Clinical Journal of the American Society of Nephrology, 19(1), 129–135. https://doi.org/10.2215/cjn.0000000000000244
