Symptoms
- Primary Adrenal Insufficiency (reduction of corticosteroid AND mineralocorticoid levels)
- Fatigue, anorexia/weight loss, abdominal pain, hypoglycemia, hypotension, hyponatremia, hyperkalemia, hyperpigmentation
- Secondary Adrenal Insufficiency (reduction primarily of corticosteroid levels)
- Fatigue, anorexia/weight loss, abdominal pain, hypoglycemia, hypotension
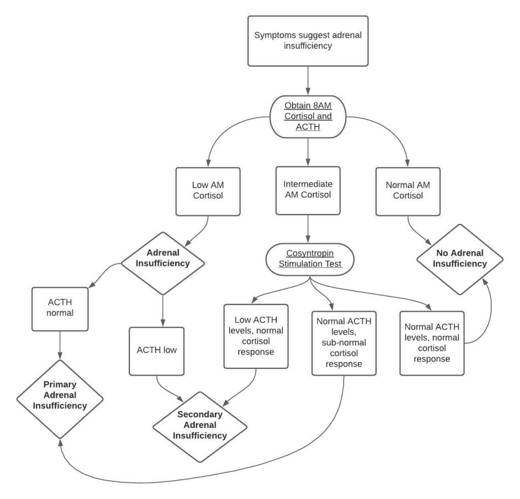
Diagnosis

Etiologies
- Primary Adrenal Insufficiency
- Drug-Induced
- Ketoconazole, mitotane
- Autoimmune Adrenalitis: Most common cause
- 21-hydroxylase antibodies are found in approximately 90%
- On CT, Adrenal glands often appear atrophic, although normal-sized adrenal glands do not rule out this diagnosis
- Adrenoleukodystrophy
- Elevated VLCFA (Very Long Chain Fatty Acids)
- Infiltrative disease (lymphoma, sarcoidosis, histoplasmosis, or tuberculosis):
- On CT, typically enlarged adrenal glands
- Bilateral adrenal hemorrhage
- On CT, typically enlarged adrenal glands
- Drug-Induced
- Secondary/Tertiary Adrenal Insufficiency
- Pituitary/Hypothalamic dysfunction (1)
- Masses
- Radiation
- Surgery
- Infiltrative disease (hemochromatosis, sarcoidosis, amyloidosis)
- Empty sella syndrome
- Occurs when CSF fills the sella turcica, compressing the pituitary gland. May occur through a defect in the sellar diaphragm or d/t injury to the pituitary gland (from surgery/radiation)
- Infarction (Sheehan Syndrome)
- D/t excessive blood loss during childbirth
- Apoplexy
- Spontaneous hemorrhage into the pituitary gland (usually from a pituitary adenoma)
- Genetic mutations
- Pituitary/Hypothalamic dysfunction (1)
References
- Hurd, R., Karlin, R., & Foley, M. (n.d.). Hypopituitarism. Cedars Sinai. Retrieved December 19, 2021, from https://www.cedars-sinai.org/health-library/diseases-and-conditions/h/hypopituitarism.html
