Lactic acid is a commonly obtained laboratory marker. The differential diagnosis for a patient with a lactic acidosis is broad. Differentiating these etiologies requires an understanding of the underlying biochemical pathways.
Type A (Hypoxic)
Tissue Hypoxia
- This is the most common cause of lactic acidosis, especially in patients with shock
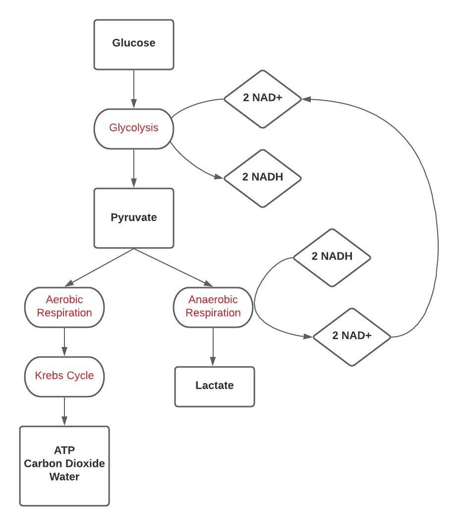
- When tissue is not receiving an adequate oxygen supply, cells are no longer able to perform aerobic respiration, which is the cell’s main source of ATP. They shift their metabolism to anaerobic respiration to regenerate NAD+. This allows glycolysis to continue, which produces at least a little bit of ATP. The byproduct of anaerobic respiration is lactate

Type B (Non-hypoxic)
Mitochondrial Defects
- Cyanide
- Carbon Monoxide
- Medications (Metformin, salicylates, NRTIs)
- Congenital enzyme defects
Lactate overproduction
- Muscle hyperactivity
- Seizures
- Agitation
- Rigidity syndromes (Neuroleptic Malignant Syndrome, etc)
- Medications (Epinephrine)
- Malignancy
- Increased cellular metabolism
- Tumor lysis syndrome
Alcohol Use
- NAD+ depletion
- NAD+ is a required cofactor in the conversion of ethanol to acetaldehyde and acetic acid by alcohol dehydrogenase and acetaldehyde dehydrogenase, respectively. Cells switch to anaerobic respiration as seen above to regenerate NAD+
- Thiamine depletion
- Chronic alcohol use commonly leads to thiamine deficiency. Thiamine is a required cofactor for the krebs cycle, so when absent, cells are obligated to transition to anaerobic metabolism
Type D
-Named because the lactic acid that is produced is “D-lactate”, which is not commonly measured by most laboratory lactic acid tests
Altered Bowel Flora
- Short Bowel Syndrome/Other Malabsorption Syndromes
- Large glucose and starch loads are delivered to intestinal bacteria, where they are metabolized into D-lactate, which is absorbed
Propylene Glycol
- High rates of infusion of medications that use propylene glycol as a solvent, such as benzodiazepines. This may also cause a build-up of D-lactate
