Corrected Ca2+ = Measured Ca2++ 0.8 (4 – Albumin)
Signs & Symptoms
- Typically seen when Calcium levels are > 12.0 mg/dL
- “Stones, bones, groans, psychiatric overtones“
- Nephrolithiasis
- Bone pain
- Abdominal pain
- Psychosis/altered mental status
- Increased urination and thirst
- EKG: Shortened QT interval (1)
Hormonal Control
Calcitonin: Decreases serum Ca2+ and PO43-
- Synthesized by thyroid parafollicular cells (“C-cells”)
- Activates osteoblasts -> moves Ca2+ from blood to the bone
Parathyroid Hormone: Increases serum Ca2+ and lowers serum PO43-
- Synthesized by parathyroid chief cells
- Activates osteoclasts -> moves Ca2+ from bone to the blood
- Increases renal reabsorption of Ca2+
- Decreases renal reabsorption of PO43-
- Activates 1-α-hydroxylase (increases levels of 1,25-(OH)-Vitamin D)
Vitamin D: Increases serum Ca2+ and serum PO43-
- Absorbed through diet or via sunlight exposure
- Converted to 25-(OH)-Vitamin D (Calcidiol) by liver
- Converted to 1,25-(OH)-Vitamin D (Calcitriol) by kidneys
- Converted to 25-(OH)-Vitamin D (Calcidiol) by liver
- Increases GI absorption of Ca2+
- Activates osteoclasts -> moves Ca2+ and PO43- from bone to the blood
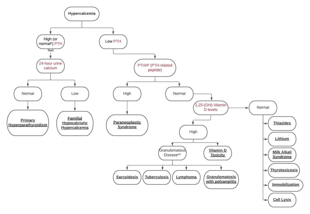
Approach

**: Granulomas contain the enzyme 1-α-hydroxylase, which converts 25-(OH)-Vitamin D to 1,25-(OH)-Vitamin D, which in turn leads to increased calcium levels
Management
- Treat Underlying Condition (i.e. parathyroidectomy, immunosuppression, stop thiazides, etc.)
- Parathyroidectomy indications in hyperparathyroidism
- Age < 50
- Calcium level > 1 mg/dL above UNL
- Creatinine clearance < 60 mL/min
- Urinary calcium > 400 mg/day
- Nephrolithiasis
- Osteoporosis
- Parathyroidectomy indications in hyperparathyroidism
- IV Fluids
- Hypercalcemia causes decreased reabsorption of Na+ in the kidneys, therefore producing a natriuresis leading to volume depletion
- Normal Saline preferred instead of Lactated Ringer’s because of calcium component of Lactated Ringer’s
- 200-300 mL/hr, with a goal urine output of 100-150 mL/hr (2)
- Bisphosphonates (Effect in few days)
- Inactivates osteoclasts, leading to reduction of bone resorption
- Pamidronate
- Zoledronic acid (preferred, more potent)
- Calcitonin (Effect in ~4 hours) (3)
- Activates osteoblasts, increasing bone resorption
- Dosing: 4-8 IU/kg q6-12 hours (tailored to response)
- Calcium should drop ~ 2 mg/dl
- Indicated if severe hypercalcemia (>14 mg/dL)
- Denosumab
- RANKL-inhibitor, decreasing osteoclastic activity, leading to reduction of bone resorption
- Indicated if hypercalcemia is refractory to bisphosphonates or if bisphosphonates are contraindicated due to renal impairment (4)
- Calcimimetics
- Cinacalcet
- Increases sensitivity of the calcium-sensing receptor, decreasing PTH secretion
- Indicated in hypercalcemia secondary to parathyroid carcinoma (5)
- Also hold promise in the treatment of FHH
- Dialysis
- Indicated if severe hypercalcemia, life-threatening findings (neurologic changes or EKG changes), refractory, or associated with renal failure or heart failure (in which patients may not tolerate large amount of fluid administration) (6)
References
- Kelwade, J., Modi, K., Kumar, N., & Parekh, H. (2016). Hypercalcemia and electrocardiogram changes. Retrieved February 17, 2021, from https://www.ncbi.nlm.nih.gov/pmc/articles/PMC5105587/
- Holliman, K. (2012, May 15). Too much of a good thing. Retrieved February 19, 2021, from https://acphospitalist.org/archives/2012/05/hypercalcemia.htm
- Mirrakhimov, A. E. (2015, November). Hypercalcemia of Malignancy: An update ON pathogenesis and management. North American journal of medical sciences. https://www.ncbi.nlm.nih.gov/pmc/articles/PMC4683803/.
- Thosani, S., & Hu, M. (2015). Denosumab: A new agent in the management of hypercalcemia of malignancy. Retrieved February 19, 2021, from https://www.ncbi.nlm.nih.gov/pmc/articles/PMC4976858/
- Loh, H., & Mohd Noor, N. (2014). The use of hemodialysis in refractory hypercalcemia secondary to parathyroid carcinoma. Retrieved February 19, 2021, from https://www.ncbi.nlm.nih.gov/pmc/articles/PMC4010034/
- Basok, A., Rogachev, B., Haviv, Y., & Vorobiov, M. (2018, May 31). Treatment of extreme hypercalcaemia: The role of haemodialysis. Retrieved February 19, 2021, from https://casereports.bmj.com/content/2018/bcr-2017-223772
